
变压器温度指示控制器
BWY-802A(TH)/XMT-22A
产品概述
BWY—802系列温度指示控制器是为测量和控制1000kVA以上大型变压器油温而设计的,同时也适用于其他设备的温度检测和控制。
BWY—802系列温度指示控制器具有良好的防护性能,能在户外条件下正常工作。仪表内部有两组可调控制开关,分别用于变压器冷却系统的启动、讯号报警。同时能将温度信号远传到控制中心,同步显示变压器油温。
主要技术参数
BWY—802(TH)部分:
(1)、工作条件:环境温度为-40~+55℃,相对湿度为<95%
(2)、测量范围:0~120℃
(3)、准确度:1.5级
(4)、开关性能:两组可调开关,各组开关在0~120℃范围内自由设定,开关动作误差±3℃,开关切换差为6±2℃
BWY—802的标准设定点:K1=55℃、K2=80℃
开关额定功率:AC:250V 3A;DC:250V 50W (电阻负载)
(5)、测温组件:
温包外形尺寸φ14×62mm,安装螺纹为M27×2,插入深度260mm
(6)、户外性能:温度指示控制器的防水,防尘性能达到GB428—82中IP55的规定,符合JB839—74标准中一般用途热带电工产品中耐潮性能和外露零件的防霉性能。
尾线材质:不锈钢软管
尾线默认长度:5m(可订制加长)
可配套 数显仪 XMT-22 使用
XMT—□数字温度显示调节仪
(1)、工作条件:环境温度0~50℃,相对湿度<85%
(2)、显示方式:数字显示
(3)、显示范围:0~120℃、精度等级:1.0,显示误差:±1℃
(4)、工作电源:AC:220V±10%,频率50Hz~60Hz,功耗<5W
(5)、线路电阻:(Pt100到XMT接线端引线电阻)10Ω±1Ω
(6)、接点功率:AC:220V、3A
(7)、安装型式:嵌装式、仪表盘开孔尺寸:152+1×76+1
(8)、外型尺寸:160mm×80mm×150mm
价格不含税,开票需加13%增值税
顺丰速运;京东快递 发货
实物照片:






产品说明书:










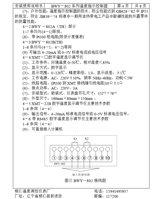
企业资料通过认证
